Персональный сайт Александра Павлова
Последнее обновление:
Today:


Оборудование ретранслятора.




YL3GCL & YL2MK




    Мощный блок питания 13.5 В/30А

    Если вам нужна проверенная схема отличного блока питания для трансивера, то пожалуй эта будет то, что нужно! Сам блок питания, а конкретно стабилизатор,был описан в одном из ранних журналов "Радиолюбитель" за 1993 год , №9 на стр.39 итальянским радиолюбителем I1RRT. После изготовления различных БП по разным схемам, я остановился на этой ,так как схема показала высокий коэффициент стабилизации и высокую надежность.

    Схема действительно оказалась очень удачной и была повторена мной многократно. Все, что оставалось сделать, так это дополнить её элементами защиты от перенапряжения на выходе, поставить автомат плавного запуска и термодатчик с терморегулятором для включения охлаждающего вентилятора.

    Коротко по схеме и элементах.

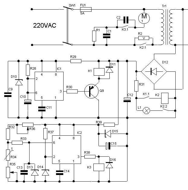
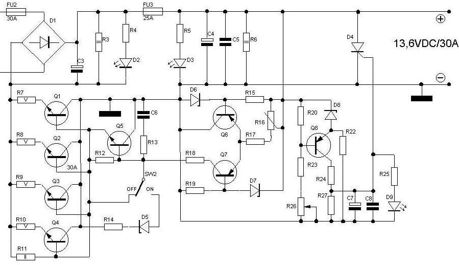
    Силовой трансформатор Тр1, применен на кольце.Габаритная мощность 400 вт. Вторичная обмотка рассчитана на максимальный ток 37 Ампер.
    Я использовал торроид польского производства (применяеться для питания ламп на 12В), где пришлось перемотать вторичную обмотку проводом сечением 9кв.мм в изоляции из фторопласта.Напряжение вторичной обмотки равно 16 В.(AC) Сопротивление сетевой обмотки - 2.2 Ом.

    В схеме применён малогабаритный вентилятор на 220 в. Мощные диоды в блоке выпрямителя на 80А. Ключевые транзисторы Q1-Q4, КТ-827в,в предвыходном каскаде КТ-827В так же.

    На транзисторах Q6-Q7 собрана схема дифференциального усилителя стабилизатора. Транзисторы могут быть любыми средней мощности.Мной применялись КТ-816,КТ-644. Главное,транзисторы должны быть по возможности одинаковыми по параметрам так же как и включенные в базу стабилитроны D6-D7, которые рассчитаны на половинное напряженние от выходного.

    Схема "мягкого" старта реализована на интегральном таймере КР1001ВИ6.Схема вырабатывает задержку при включении БП в сеть на 2 секунды,по истечении которых срабатывает маломощное реле и запускает своими контактами К1.1 реле запуска К2. Контакты реле К2 подключают лампочку Л1 - "СЕТЬ" и блокируют последовательно включенное мощное сопротивление R2, тем самым подключая силовой трансформатор к сети 220 В. Время задержки на включение зависит от элементов C10 и R28.

    Схема защиты БП от пробоя регулирующих транзисторов Q1-Q4 выполнена по классической схеме . Такая схема уже много лет применяеться в блоках питания "Astron". На выходе транзистора Q8 (КТ-816) установлен мощный тиристор на ток превышающий выходной ток блока питания. В моём случае - Т132-40-8 (на 40А). Подстроечный резистор R26 - регулирует напряжение открывания тиристора и установлен на плате схемы защиты. Регулировка должна быть выполнена таким образом ,что бы при выходном напряжении с БП (+15.5В) произошло открытие тиристора (напряжение открытия на управляющем электроде тиристора, более 3.5В).Далее произойдет короткое замыкание, после чего должен сгореть плавкий предохранитель FU3 на 25А, тем самым обесточив схему стабилизатора от блока выпрямителя и фильтра на конденсаторе C3.

    Схема терморегулятора выполнена на интегральном таймере IC2,КР1001ВИ6. Нагрузкой таймера являеться реле К3.Контактами К3.1 включаеться вентилятор по достижении выставленной на регуляторе температурного порога.Терморезистор R34 устанвливают в то место, которое подвержено максимальному нагреву (радиатор ключевых транзисторов или радиаторы выпрямительных силовых диодов).Резисторами R36 и R35 производят регулировку по температуре срабатывания и отключения.Конденсатор C5 служит для регулирования гистерезиса схемы.

    Обе схемы на микросхемах IC1-IC2, а так же реле запуска К2 запитаны от отдельного выпрямителя собранного на диодном мостике D12,C12 и вторичной обмотки силового трансформатора.Схема изолирована по минусовой шине от общего минуса схемы стабилизатора.

    Конструктивно блок питания выполнен на трех печатных платах.Плата стабилизатора БП (размер 200х80мм), плата терморегулятора и плата "мягкого" запуска.Схема защиты выполнена навесным монтажом на выходных клеммах БП.

    Дополнение.
    В качестве ключевых транзисторов можно применить почти любые мощные транзисторы отечественного производства,такие как КТ-827;КТ-819;КТ-803 или использовать более мощные импортные, установив всего 2 шт.Главное,что бы ток перехода коллектор-эмитер был не менее 15-20 ампер на один транзистор.

      Примечание!
      Для увеличения схем и фотографий, необходимо навести мышь и кликнуть левой кнопкой.
      Спасибо YL2NS за помощь в подготовке материала.
Щелкните мышью для увеличения

Принципиальная схема блока питания 13.8В/30АБ.

Щелкните мышью для увеличения

Печатка стабилизатора. Размер платы 200х80 мм



Фотографии блока питания.


Щелкните мышью для увеличения Щелкните мышью для увеличения Щелкните мышью для увеличения
Вид на ключевые
транзисторы БП
БП 13.8В/30А Силовые диоды и
плата стабилезатора
Щелкните мышью для увеличения Щелкните мышью для увеличения Щелкните мышью для увеличения
Под нагрузкой в 20А в
течении 60 минут !
Силовой трансформатор БП Задняя стенка БП


    Контроллер ретранслятора YL2RMK .Описание функций . Rev 1.00- 30.08.2005

    1. Контроль длительности удержания репитера в режиме неприрывной ретрансляции
    ( максимальная длительность неприрывной ретрансляции - 15 минут );

    2. Звуковое предупреждение о превышении максимальной длительности неприрывной ретрансляции ( при превышении максимальной длительности неприрывной ретрансляции, контроллер каждые 10 секунд передает 5 точек низкой тональности в течении 5 минут, после чего выключает режим ретрансляции и переходит в режим ожидания освобождения входной частоты репитера . Если входная частота репитера была свободна в течении 15 секунд, репитер переходит в исходное состояние.
    Если выше описанное удержание репитера будет происходить более двух раз подряд, то репитер автоматически заблокируется на один час, с возможностью вывода его из состояния, командой - «Включить репитер». );

    3. Контроль надежного «входа в репитер» ( все включения менее 1 секунды не считаются полезными и не включают режим ретрансляции или не продлевают режим ретрансляции. Полезные включения подтверждаются сигналом - точка высокой тональности.);

    4. Контроль времени обдува аппаратуры репитера ( при активизации репитера - подается команда на обдув аппаратуры репитера . Обдув происходит неприрывно при активизации репитера и завершается по истечении 3 минут после освобождения репитера .);

    5. Управление шумоподавителем репитера ( открывание шумоподавителя на время 30 секунд , закрывание шумоподавителя , командой - «Открыть/Закрыть шумоподавитель».);

    6. Управление длительностью включения несущей репитера ( включение несущей репитера на время 3/7 секунд командой - «Изменить длительность несущей».);

    7. Управление репитером ( включение/выключение/блокировка репитера командой - «Включить репитер», «Выключить репитер», «Заблокировать репитер».);Управнение производится кодом
    ДТМФ с любой радиостанции.

    8. Проверка состояния репитера в режиме «Репитер выключен» и «Репитер заблокирован» командой - «Статус репитера» ;

    9. Идентификация репитера командой - «Включить репитер»;

    10. Совместная работа с радиостанцией подключенной к системе EchoLink ( на выходной частоте репитера модулируется субтон (CTCSS) при нажатии корреспондентом PTT, что вызывает открывание шумоподавителя с управлением субтоном на радиостанции подключенной к системе EchoLink и сигнал корреспондента транслируется в систему. При отпускании PTT корреспондентом , модуляция субтоном снимается и отключает трансляцию корреспондента в систему EchoLink .
    Все служебные сигналы репитера и удерживание репитером несущей не транслируются в систему по сети Эхолинк,что очень ценно ибо у корреспондента ,который подключился "удаленно" к ретранслятору не произходит затягивания "хвоста" от несущей ретранслятора.);

    11. Маскировка команд управления репитером (все команды управления репитером маскируются на выходной частоте репитера. );

    12. Идентификация репитера ( каждые 15 минут репитер передает свой регистрационный позывной телеграфным кодом Морзе. Время может быть изменено.);

    По всем вопросам ,которые вызовут интерес , можно получить консультацию
    обратившись письмом по адресу указанному на сайте.

    При желании получить готовый контроллер запрограммированный соответствующим образом ,можно при условии , что вы готовы предоставить данные о вашем предполагаемом ретрансляторе, указать ПОЗЫВНОЙ и набор команд для его активации.
    Собранный и запрограммированный контроллер будет поставлятся за отдельную плату почтовой курьерской службой (DHL, UPS, и др.). Команды ДТМФ не описаны в статье ввиду того, что носят не определенный характер и могут быть по существу любыми. В нашей версии,это комбинация из четырех цифр.


    Дмитрий Ветра YL3GCL

    Электрически дуплексёр является устройством, использующим высокодобротные резонансные контуры, чтобы изолировать приёмник от передатчика. Это позволяет обоим работать на одну антенну, в то же время и без повреждения приёмника сигналами передатчика.

    Между частотами приёма и передачи должен быть обязательный разнос. Это называется "сплит" (split - англ.). На двухметровом диапазоне этот разнос равен 600 кГц (стандарт принят для радиолюбительских ретрансляторов, объясняется относительно малой шириной диапазона).

    Я не буду проводить ликбез по этой теме, так как в рунете последний год появилось довольно много публикаций на эту тему (напрмер статья Виктора Беседена (UA9LAQ)на сайте www.cqham.ru ). Три года назад ,когда я и мой коллега Дмитрий YL3GCL загорелись идеей изготовить объёмные резонаторы ,то по тем временам небыло той информации, и нам приходилось довольствоватся довольно скудным описанием из журнала QST и ряда коммерческих сайтов, где в основном приводились параметры готовых фильтров и их цена (Hi).

    В самой Латвии тоже не у кого было спросить, небыло человека, который бы имел опыт постройки и настройки подобного устройства. Однако, желание было велико и мы все же взялись за подобное дело (только потом я понял , на сколько это не просто..).

    Итак , что же у нас получилось? Сразу хочу сказать, что необходимый материал для фильтра достать удалось только по прошествии 3-х месяцев , да и то с великим трудом. Дело в том , что промышленности в ходе "культурной революции" после 1991 года не осталось и цены , которые представлены на торговых базах по продаже металла должны были напрочь похоронить даже мысль об нашей идее. Однако мы не опустили рук и фортуна нам все же улыбнулась. Во время демонтажа старого объекта связи (не скажу какого - Hi) нам удалось выкупить шесть обрезков медной трубы диаметром 110 мм , что и составило в последующем исходный материал для изготовления будующего фильтра нашего репитера. Когда были сделаны расчеты и нарисованы чертежи выяснилось, что не менее проблематичным делом было найти токаря , который мог бы изготовить то , что было необходимо и не угробить жутко дорогой и с таким трудом приобретенный материал.

    На помощь пришел наш коллега Григорий (YL2NS) и подсказал, где "живет" и работает токарь - золотые руки. С этого момента пошел процесс быстрей. Сначала было решено изготовить одну банку фильтра и посмотреть на приборах. (Должен оговориться, что настроить качественно подобный фильтр невозможно на одном генераторе с КСВ-метром ). В этом вопросе нам повезло, т.к. Дмитрий работал в Латвийском радиотелевизионном центре , где имелась довольно хорошая радиолаборатория и у нас была возможность воспользоватся комплексным прибором "Agilent" от фирмы HP ,на котором можно было видеть буквально все динамические изменения да еще с дигитальным измерением значений на его экране не перетыкая "концов" с входа на выход.

    Было проведено много исследований и замеров, в ходе которых мы пришли к выводу, что нужно будет организовать комбинацию из шести банок выполненых по принципу режекторного фильтра, где три банки будут настроены на приемную частоту ,а три на передающую. Этот вариант в последствии обеспечил максимальную развязку между частотой приёма и частотой передачи и величина достигла -98db, при потерях в полосе прозрачности по приёму,не более 0.5db, а по передаче - около 1.0 db

    По расчетам выходило , что мощность проходящая через дуплексный фильтр могла достигать более 25 вт , без просачивания на вход собственного приемника ретранслятора, что нас вполне утраивало ибо в качестве приёмо-передатчика у нас использовались две стандартные радиостанции "Motorola GM-350"(Pwt=max 25wt).

    Конечно, использование банки, которая настроена режектором не всегда себя оправдывает и бывает недостаточной в случае, когда место установки вашего ретранслятора не очень благоприятно из за тяжелой электромагнитной составляющей, а то и каких либо комбинационных помех , которые будут пролезать в тракт приёмника . В таких случаях явно будет необходим вариант с включением одной банки настроенной по принципу полосового фильтра, что бы подавить все помехи отстоящие от рабочей частоты репитера на гораздо большую полосу ,нежели +/- 600 кгц. Тут конечно как повезет, но к сожалению нужно помнить, что характеристика полосовика всегда хуже режектора и может статься, что включив одну из банок таким образом , общая развязка между приёмом и передачей окажется недостаточной и ваш приёмник будет "приседать" от собственного сигнала передатчика и выйти из такой ситуации будет возможно лишь с использованием двух антенн , да и то разнесенных в пространстве по вертикали, что не всегда возможно. Практика показала, что разнос антенн по вертикали на 20 метров развязывает приемник от передатчика еще на -10-12db при условии, что антенны находятся строго в одной плоскости !

    К счастью, нам не пришлось этого делать и наш комплекс работает на одну антенну с одним кабелем имеющим довольно малое погонное затухание на частоте 150 мгц, тем самым обеспечивая максимальную чувствительность по приёму, а это очень важно для любого репитера.

    Особое внимание при изготовлении дуплексного фильтра нужно обратить на его температурную стабильность и механическую прочность всех подвижных частей. Фильтр не потерпит к себе халатного отношения и каждый узел должен быть тщательно выполнен, жестко фиксирован, иметь отличный контакт. Все ВЧ разъёмы должны иметь резьбовое соединене. У нас уже была практика (в самом начале) при применении разъёмов на основе байонетного соединителя. Кончилось тем , что пришлось все поменять и вновь всё отстроить по прибору ! В нашем случае идиально подошли разъёмы "N"-типа с дополнительной "юбочкой" в экране. Эти разъёмы (а так же и тройники на их основе) обеспечивают необходимое сопротивление и надежный контакт !

    Так же нужно обратить внимание на рычаги поршней . В оригинальных фильтрах промышленного изготовления в качестве рычагов применен материал из специального сплава - инвар, который имеет минимальный коэффициент расширения, что делает ваши фильтра более температуростабильными. В нашем случае пришлось обойтись обычными монтажными резьбовыми прутками необходимой длины, диаметром 12 мм. Я бы даже советовал поставить пруток более большего диаметра.

    По температурной стабильности , наши банки не имеют разброса по параметрам и хорошо держат изменение температуры +/- 10 град. от средней температуры настройки (где t сред.=+22гр). Более широкое изменение температуры приводит к резкому изменению параметров фильтра в целом, что тут же отразиться на чувствительности всего ретранслятора .
    Диаметр внутреннего поршня в наших банках - 45 мм, длина - 80 мм . Все концы внутренних труб обработаны таким образом , что бы получилась цанга, которая плотно обжимала бы поршень и не давала ему повода к малейшему вихлянию и не контакту. Это очень важный узел! Внутренняя поверхность банок внутренней трубки, поршня, торцы стенок, все должны быть полированы что бы уменьшить потери в полосе пропускания .

    На изготовление и настройку нам пришлось затратить примерно пол-года отрываясь по вечерам один-два раза в неделю, прежде как удалось подключить все в целом к антенне. Вес дуплексера составил под 70 кг (все же чистая медь!) и по ряду параметров он получился даже лучше ,чем у известной фирмы "Wacom" !

    В описании дуплексного фильтра , я не привожу рабочих чертежей нашего фильтра , так как считаю это излишнем . Скорей всего вы не достанете труб таких же размеров , которые удалось нам приобрести. У вас будут наверняка другие размеры и следовательно - другой расчет . Помнить нужно одно, что в основе каждой банки заложен четверть волновый резонатор и от сюда необходимо строить весь расчет. Как известно, четверть волны на 145 мгц, это примерно 51 см. К этой величине необходимо прибавить расстояние для свободного хода поршня (примерно еще 100мм) и сделать надбавки за счет конструктивных особенностей торцевых стенок ваших банок. Дальнейшие расчеты выполняются обычным способом и не вызывают сложности.

    В разделе фотогаллерея вы без труда найдете фотоальбом с фотографиями выполненого дуплексного фильтра во всех деталях и убедитесь, что это по силам обычному среднему радиолюбителю. Главное - это ваше желание и немного терпения .
    Успехов!
    73! de YL2MK





    Антенна на ретрансляторе должна быть хорошей и отлично настроена ! Кроме того,ретранслятор устанавливается на объектах , которые как правило расположены относительно высоко (выше остальных домов), а это значит, что антенна должна быть хорошо изготовлена и иметь механическую прочность достаточную для того , что бы выдержать значительные ветра.

    Было предпринято несколько вариантов,по изготовлению разных антенн, но в силу обстоятельств по месту установки ретранслятора,пришлось остановится на варианте "Big Star",который представляет собой трех коленный коллиниар с усилением 4.6 dbd.

    За неимением более эффективной антенны,можно изготовить более простой вариант J- антенны. Ниже привожу таблицу для расчета её геометрических размеров.



Расчет элементов J-образной антенны

Введите частоту
(МГц)
A = (см)
B = (см)
C = (см)
(для Rвх=50 Ом)
D = (см)


Дополнение от 31.08.2014 года.
О Лицензии на рижский ретранслятор YL2RMK



Начало страницы



На главную



Документ обновлен:
Copyright © YL2MK 2005-2016